学院新闻
肉视频 城环学院李双成教授团队在《Nature Energy》杂志 发表论文揭示气候变化对全球风光系统供需匹配的影响
发布时间:2023-07-25肉视频
气候变化背景下,如何实现碳中和已经成为一个全球性的议题。能源系统作为全球碳排放的主要部门,需要经历一场深刻的转型—从很大程度上基于化石燃料的能源体系转型为以风光主导的可再生能源为基础的高效能源体系。因此,亟需评估气候变化对全球风光能源系统的影响,为能源系统转型提供科学支撑。
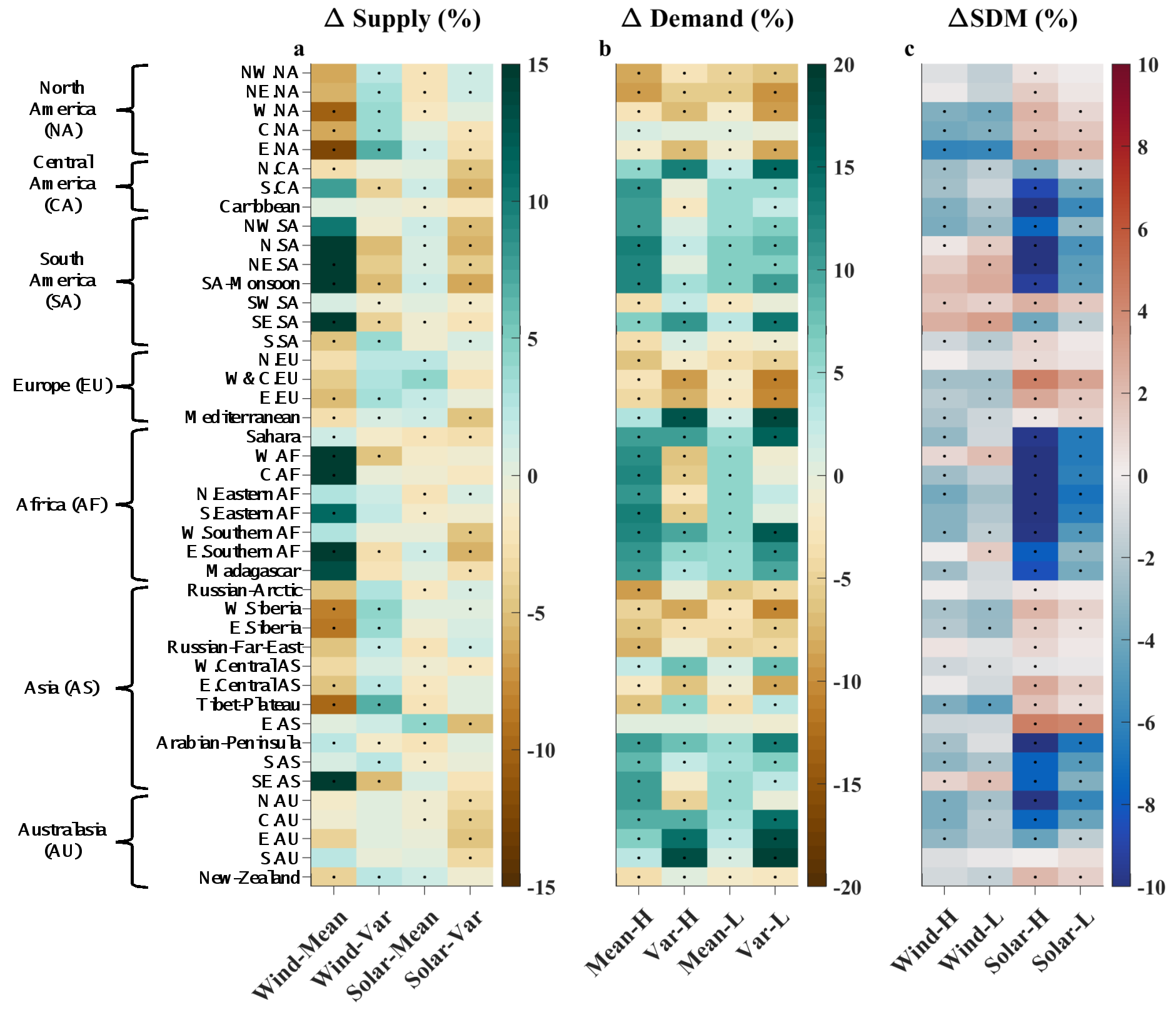
针对这一科学问题,李双成教授团队与合作者,基于参与第六次IPCC评估报告的最新地球系统模型所模拟的气候预测资料,全面评估了气候变化对全球风能和太阳能系统供需匹配的影响。研究团队首先创建一个指标SDM(Supply-DemandMatch)衡量能源系统中供需匹配的程度;然后评估了气候变化对供给和需求的单独影响,从而区分供给和需求对SDM的相对贡献;最后设计控制实验分离出气候平均态和气候波动性对于SDM的影响。研究发现,到本世纪末,32%陆地区域的风能系统和44%陆地区域的太阳能系统将很有可能经历由于气候变化导致的供需匹配程度下降。北半球中高纬度的风能太阳能供给量将大面积减少而且变得更加波动,但是减少的供热需求可以部分缓解甚至抵消供给端的负面影响,从而中和供需匹配的变化。低纬度地区的风能太阳能供给量将在部分地区增加,但是显著增加的制冷需求会抵消供给端的正面影响,从而造成供需匹配程度的显著下降。过往研究主要探究了气候平均态变化对风能太阳能系统的影响,本**调了气候波动性变化也扮演着重要的角色,尤其是在极端天气气候事件越来越频发的未来气候背景下。
研究结论对于全球能源转型下风能太阳能系统的科学开发规划和气候变化适应具有重要意义。
论文成果以“Climatechange impacts on planned supply-demand match in global wind and solar energy systems”为题发表在《NatureEnergy》杂志,5年影响因子63.9。李双成教授全程指导,肉视频 2015级直博生刘来保为第一作者和通讯作者,吴梦希博士为共同通讯作者。合作单位还包括瑞士苏黎世联邦理工学院(ETHZurich)、美国加州大学洛杉矶分校(UCLA)、美国纽约大学石溪分校(Stony Brook University, New York)、英国伦敦大学学院(University College London)等。
该成果获得第二次青藏高原综合科学考察(No. 2019QZKK1001)和国家自然科学基金(No.201806010309)等项目资助。
论文链接://www.nature.com/articles/s41560-023-01304-w

图1.气候变化对风能太阳能系统供给、需求和供需匹配影响示意图。
蓝色为当前气候下的供给和需求,紫色为未来气候下的供给和需求,红色为供给需求不匹配。

图2. 气候变化对风能太阳能系统供给、需求和供需匹配影响的区域结果图。第一列为供给,第二列为需求,第三列为供需匹配。