肉视频 以地理学为主体,包含环境科学、生态学、城乡规划等多个相关学科,具有理、工、文多学科交叉的综合优势
时间:2018-04-23
2018年4月,《美国科学院院刊》(PNAS)在线发表了由方精云院士组织的“Climate change, policy, and carbon sequestration in China”专题系列论文。在方精云院士的领导下,肉视频
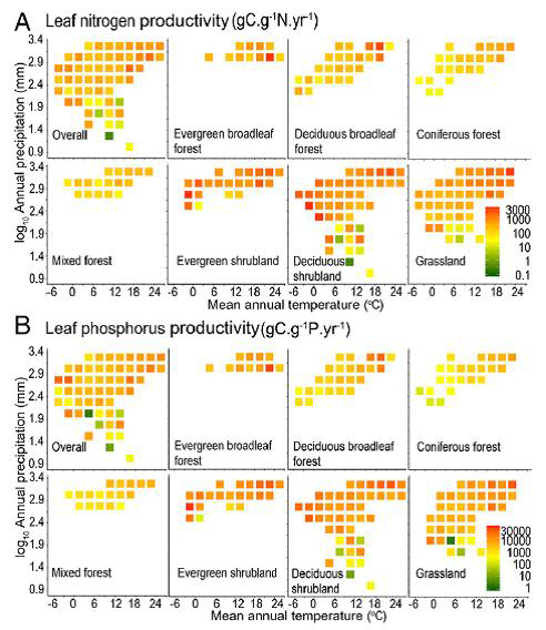
唐志尧副教授课题组与中科院植物所谢宗强研究员共同组织了碳专项灌丛课题的相关工作。在此PNAS专题中,唐志尧与中科院植物所、华南植物园等单位合作,揭示了中国陆地生态系统生产力的的化学计量机制。 植被生产是生态系统固碳的主要途径,叶片是植被生产的主要器官。局域尺度的个体的研究表明,植被生产力受制于叶片氮、磷含量。然而以往研究仅在个体水平开展,缺乏区域尺度植被生产力与植物化学计量之间关系的研究;然而由于生态系统中不同物种的个体数量悬殊,植物主要器官的氮、磷功能差异显著,因此基于个体的叶片养分与生产力的关系难以推演到生态系统。 图1 中国主要陆地生态系统氮、磷利用效率随年均温和年降水的变化 本研究中,唐志尧课题组与合作通过大量的野外调查取样,获取了4,159个样地中常见物种不同器官(根、茎、叶)的碳、氮、磷含量以及生物量,首次通过生物量加权研究了群落层次植物不同器官碳、氮、磷化学计量的大尺度格局及其与生态系统初级生产力的关系。研究发现:在国家尺度,不同植物器官之间的植物养分含量符合幂函数关系,叶片养分含量比根、茎养分含量更稳定;生态系统总初级生产力与叶片氮磷储量均成正相关关系,但在不同生态系统类型中,总初级生产力与叶片氮磷储量之间的关系取决于养分在不同器官之间的分配策略及优势植物的叶寿命。他们进而计算了中国陆地生态系统的植物叶片平均氮、磷生产效率(即单位质量的叶片氮或磷所生产的总初级生产力)分别为250 gC GPP/gN.yr-1 和 3,158 gC GPP/gP.yr-1,该生产效率随温度和降水的增加而增加;未来气候变暖背景下,生态系统可能会通过提高其氮、磷效率来增加总初级生产力。这一研究将植物养分的大尺度化学计量研究由个体以及单个器官扩展到群落层次,为进一步估算植物养分储量及模拟生态系统生产力对氮、磷沉降的响应提供了科学依据。 论文“Patterns of plant carbon, nitrogen, and phosphorus concentration in relation to productivity in China’s terrestrial ecosystems” (//www.pnas.org/content/115/16/4033)于2018年4月17日在线发表。肉视频
唐志尧副教授、中科院植物所徐文婷博士和中科院华南植物园周国逸研究员为论文的共同第一作者,肉视频
方精云院士与中科院植物所谢宗强研究院为共同通讯作者,城环学院朱江玲博士也参与了论文的工作。 此外,唐志尧还作为共同一作参与了该专辑中论文“Carbon pools in China’s terrestrial ecosystems: new estimates based on an intensive field survey” (//www.pnas.org/content/115/16/4021)。 工作得到了中国科学院先导专项和国家自然科学基金委创新群体的资助。